很可惜 T 。T 您现在还不是作者身份,不能自主发稿哦~
如有投稿需求,请把文章发送到邮箱tougao@appcpx.com,一经录用会有专人和您联系
咨询如何成为春羽作者请联系:鸟哥笔记小羽毛(ngbjxym)
在技术快速迭代的今天,科技企业面临的竞争已从单纯的技术比拼延伸至品牌声量与生态影响力的较量。一家技术领先但市场认知度低的企业,往往难以获得合理的市场估值和客户认可。
上一篇《赢了技术,输了市场,到底冤不冤?》也聊了“技术与品牌”认知层面的两个根本性的问题——“不被市场感知的牛逼技术,等于零”;以及“受众get不到价值,一定是自己没有说清楚”。
怎么做——就是我们今天要聊的话题。当然不可能在一篇文章里面面俱到且事事巨细,只讲初创科技公司品牌PR方面的普遍问题。
先叠个甲:样本有限,观测可能存在偏差,欢迎老板、1号位、同行留言指教、讨论。
A1:品牌规划不是一张高大上的PPT,更不是什么fancy的创意或惊人的定位,而是与商业战略同频的导航图。
科技公司的品牌规划需要与公司发展阶段相匹配。不同发展阶段的企业,其关键受众和核心任务截然不同。所以,规划前,必须先明确公司所处的发展阶段,初创期、成长期、成熟期的受众、核心目标、资源约束不一样,打法也会完全不一样。
一份有效的品牌规划,必须回答:在当前阶段,我们需要让谁认知我们?认知我们什么?通过哪些渠道和内容?预算和人力如何匹配?
A2:科技公司往往面临多元化的受众群体:VC投资者、B端客户、终端用户、政府机构、媒体以及泛受众群体。

以我最近聊得比较多的具身智能公司,简单梳理一下 ↓
核心信息:市场有多大+为什么是你?
关键手段:
宏大叙事:讲述“解决劳动力短缺”、“创造通用人工智能”、“定义下一代人机交互”的宏大故事,将公司定位为时代变革的引领者。
顶级背书 :高调宣布与行业巨头(OpenAI、宝马、英伟达)的合作或投资,借用其信用为自己的技术和发展前景背书。案例: Figure AI宣布获得OpenAI和微软投资。
里程碑驱动 :清晰展示技术发展路线图,并用可衡量的里程碑(如“达成1000小时无故障运行”、“签署首个百万美元订单”)来证明执行能力。
团队明星效应:突出创始团队和核心成员的耀眼背景(如来自特斯拉、Google DeepMind、波士顿动力),证明团队有能力实现愿景。
核心信息:公司有前景带着个人有前&钱景
使命驱动:强调工作的社会意义和历史意义,吸引那些希望改变世界的顶尖人才。
技术极客文化:通过技术博客、开源项目、在顶级会议(NeurIPS, ICRA)上发表论文,展示公司的技术深度和创新氛围,吸引真正热爱技术的人才。案例: 宇树科技在YouTube发布硬核技术视频。
展示挑战 :公开谈论正在攻克的技术难题,这反而会对顶尖人才形成强大的吸引力,因为他们渴望挑战。
创始人IP :创始人亲自上阵,通过访谈、演讲,传递激情和愿景,人格化地吸引志同道合者。
核心信息:全球范围内,咱的技术都是最牛逼的
学术霸权:顶级学术会议(如NeurIPS, ICRA, CVPR, RSS)上持续发表突破性论文,定义技术方向,让同行的研究工作都以你的论文为基础。
Boston Dynamics:虽然以视频闻名,但其背后大量关于动力学、控制论的论文是行业的基石。
Google DeepMind:其RT系列论文每一次发布都引领一轮行业讨论,其他公司不得不跟进和对比。
“暴力”性能演示:发布未经剪辑的、在复杂真实环境中的演示视频,用最直观的方式震撼观众。案例:波士顿动力的跑跳翻、宇树H1的户外奔跑。
标杆对标:参与或设立行业公认的测试基准(如 manipulation benchmarks),并公布领先的测试成绩,在学术和工业界建立权威。先多参与吧,制定标准还是咱再茁壮一些再说吧。
深度技术解读:通过白皮书、技术博客、代码开源,向行业展示技术细节,赢得同行尊重。案例: Google DeepMind详细发布RT系列论文和博客。
创始人/CTO 布道:由技术领袖在关键会议上发表演讲,分享见解,塑造行业思想领导力。
核心信息:产品可以创造真价值
场景化叙事:不再展示单个技术点,而是讲述一个完整的故事:机器人如何融入一个工作流程,为客户节省了多少成本、提升了多少效率。Example: 展示Figure 01在宝马工厂实际流水线上工作的完整片段。
早期客户共建:与行业龙头(如汽车、物流巨头)联合发布试点项目成果,用权威客户的证言来验证产品的市场价值。
开发者生态:向研究机构和开发者提供SDK和仿真环境,借助社区力量丰富应用生态,反哺产品成熟度。案例: NVIDIA的Isaac Sim。
可控的期望管理:在强调前景的同时,也坦诚当前的局限性,管理市场预期,避免“技术炒作”后的反噬。
科技公司需要为不同受众制定差异化的沟通策略,将复杂的技术语言转化为受众能够理解的价值主张。
用一张表来概括,是这样的↓
|
品牌维度 |
核心目标受众 |
核心传播目标 |
内容维度(按优先级排序) |
内容形式举例 |
核心信息/调性 |
|---|---|---|---|---|---|
|
雇主品牌 |
顶尖工程师、AI研究员、机器人专家、应届生 |
吸引并留住顶尖人才,塑造“梦想雇主”形象 |
1. 技术挑战与前沿性 |
- 技术博客:深度解析攻克的具体难题 |
“来这里,解决世界上最酷的难题。” |
|
To VC 品牌 |
风险投资人、战略投资方、潜在合作伙伴 |
融资成功,建立长期资本信任,获得高估值 |
1. 巨大的市场机会(TAM) |
- 精美的融资演讲稿(Pitch Deck) |
“我们是通往万亿美元通用机器人市场的关键入口。” |
|
技术品牌 |
行业同行、学术界、技术极客社区、开发者 |
建立技术权威性与思想领导力,赢得行业尊重 |
1. 学术论文与专利成果 |
- 在NeurIPS, ICRA等顶级会议发表论文 |
“我们的技术定义了行业前沿。” |
|
产品品牌 |
潜在客户、终端用户、行业分析师、大众媒体 |
推动产品采纳,建立市场认知,生成销售线索 |
1. 清晰的客户价值主张 |
- 场景化的产品宣传片(讲述故事,而非罗列参数) |
“我们的产品能切实为您提升效率、创造价值。” |
|
行业生态品牌 |
潜在合作伙伴、开发者、学术界、行业标准组织、政策制定者 |
建立平台地位,主导行业标准,构建互利共赢的生态系统 |
1. 平台化工具与接口(API/SDK) |
- 开发者文档、教程与黑客松比赛 |
“我们致力于推动整个行业的进步,与伙伴共创未来。” |
|
社会价值品牌 |
潜在员工、投资者、政策制定者、学术界、广大公众、本地社区 |
建立技术信任度,塑造负责任创新者形象,赢得社会许可 |
1. 技术伦理与负责任创新承诺 |
- 发布《负责任AI与机器人发展原则》白皮书
|
“我们致力于用技术赋能人类,确保创新成果惠及所有人,并以负责任的方式塑造未来。” |
考虑到有些上来就很顶的明星创业团队,我特别加入了两个维度:行业生态品牌和社会价值品牌。一般初创做不了,但万一呢!
初创在相关人手不够的起步阶段,可以用此图自查或者按图索骥。
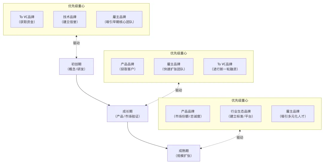
A3:品牌策略不是一成不变的,必须与公司发展的不同阶段同频共振。核心任务与资源投入,就像播种种地一样(《生万物》后遗症,看啥都像种地),有节奏地做事。
语音输入给AI,让它帮我画了一个不同阶段品牌投入重心图 ↓

—— 以“生存与证明”为核心
核心目标:活下去,组建核心团队,完成技术验证。
To VC 品牌(最高优先级):内容全部围绕“为何这是一个巨大机会”以及“为何我们团队能做成”。
技术品牌(建立信誉):获得行业初步关注和尊重。
雇主品牌(吸引早期核心):吸引1个顶5个的优秀成员。
社会价值品牌(在各种内容中能带就带,不能带也不强求):重在“基因植入”,比如在官网和创始人访谈中清晰阐述使命与伦理思考。
资源极度有限,内容创作应高度聚焦。一份逻辑严密、数据扎实的Pitch Deck和一篇展示技术深度的博客,远比华而不实的宣传更重要。
—— 以“验证与扩张”为核心
核心目标:获取首批客户,验证PMF,进行下一轮融资。
产品品牌(最高优先级):制作高质量产品宣传片;打造详尽的“客户成功案例”;参加行业展会进行产品演示。一切内容都要证明产品能解决客户的实际问题。
雇主品牌(快速扩张团队):启动正式的校园招聘和社会招聘;系统化地在招聘网站和社交媒体发布职位信息;举办“开放日”活动。
To VC 品牌(为下一轮融资做准备):定期向现有和潜在投资人发送里程碑进展邮件;用客户案例数据更新Pitch Deck。
打造详尽的“客户案例” 是此阶段的重中之重。它同时能为产品品牌、To VC品牌和技术品牌提供最强支撑。
—— 以“生态与领导力”为核心
核心目标:占领市场,建立生态,构筑持久护城河。
产品品牌(深耕市场,建立用户忠诚度):从功能宣传转向品牌忠诚度建设。
行业生态品牌(建立平台地位与行业标准):发布行业API和开发者平台;牵头或参与制定行业标准。成为行业的基础设施和规则制定者。
雇主品牌(吸引多元化人才):从吸引技术极客扩展到吸引管理、营销、国际等各方面人才。宣传企业的多元化文化和福利;发布ESG(环境、社会和治理)报告。
社会价值品牌:系统化、制度化运作,发布年度行业报告,积极参与全球性议题讨论,彰显行业领导力与责任感。
战略重心从“争夺市场”转向“定义行业”。通过主办行业高峰论坛、牵头制定标准,将自身优势固化为行业规则。
A4:A2的表格已经列得比较详细了,按图索骥即可。实操过程中的关键是清楚每个维度需要不同的内容策略和传播渠道,不要眉毛胡子一把抓,想到啥是啥,看到别人做啥、咱也做啥。有时候,表现形式看起来一样,但其实所起到的功能作用完全不一样。还是要看阶段任务、看自身禀赋。
A5:高效品牌运营的精髓在于最大化内容的复用价值,将同一核心素材,针对不同受众进行“转译”。一鱼多吃。反复热菜。
举个例子,一次重大的技术突破(如新的算法模型),可以同时用于四个维度,但侧重点不同:
技术品牌:发论文,讲清楚算法原理。
产品品牌:制作视频,展示该算法如何让机器人更好地完成某个具体任务。
To VC品牌:作为“技术里程碑”写入简报,证明进展超预期。
雇主品牌:技术博客中强调团队如何攻克难关,展示工作的挑战性与成就感。
社会价值品牌维度(信任构建):在对外阐述中,巧妙地将该技术与更宏大的社会议题连接,例如说明“该技术能使未来家庭护理机器人的动作更温柔、更安全”,传递技术向善的价值观。
除了薪酬福利(雇主品牌)、财务预测(To VC品牌)等内容是高度专属的,其他的内容都是可以反复、多角度使用的。
稍微给大家拆解一下,包括但不限于以下:
|
可复用内容源 |
雇主品牌 应用 |
To VC 品牌 应用 |
技术品牌 应用 |
产品品牌 应用 |
|---|---|---|---|---|
|
核心团队背景 |
展示“全明星团队”,吸引志同道合的人才。例:“我们的感知算法负责人来自Waymo”。 |
证明执行能力 的关键证据。是Pitch Deck中最重要的一页。 |
通过团队成员的过往论文/项目,建立技术信誉。 |
较少直接使用,但可转化为“由世界级专家打造”的信任状。 |
|
客户成功案例 |
向候选人展示工作的实际影响与价值。例:“看,我们的机器人为宝马提升了效率”。 |
验证产品市场匹配(PMF) 的最有力证明,是估值核心支撑。 |
展示技术在实际场景中的鲁棒性与先进性,是“技术有用”的终极证明。 |
核心素材! 制作详细的案例研究、客户证言视频,是说服新客户的最佳工具。 |
|
公司愿景/使命 |
凝聚内部团队,吸引认可该愿景的使命驱动型人才。 |
讲述宏大故事,描绘市场天花板,吸引有同样视野的资本。 |
解释技术探索的最终方向,赋予科研工作以意义。 |
塑造品牌高度,与竞争对手形成差异化,赢得早期采用者的情感认同。 |
|
数据/专利资产 |
强调公司拥有“独特的数据飞轮”,为AI工程师提供无与伦比的工作平台。 |
作为核心竞争壁垒和护城河进行展示,证明模式的不可复制性。 |
发布数据集或基于专利技术的论文,贡献社区并建立权威。 |
可转化为“基于XX小时真实数据训练”等营销话术,突出产品可靠性。 |
|
重大合作事件 |
提升员工自豪感:“我们与OpenAI/宝马是合作伙伴”。 |
极强的信用背书,降低投资者的决策风险。 |
表明技术方案被行业巨头认可,参与生态建设。 |
借势合作伙伴品牌,提升自身产品信誉和知名度。 |
罗丹说:"生活中不缺少美,只是缺少发现美的眼睛。"
要我说,“公司里不缺乏素材,只是缺一个创造内容的PR视角。万物皆可传播。”
A6:先说我的结论,做品牌跟养娃一样,穷有穷的做法,富有富的玩法。而且娃生出来了,容不得你不做。
你也许是没有投入,但是不妨碍受众在心里给你打分,因为品牌(或者说印象管理)是客观存在的。不作为本身就是一种做法,“不做”的通常结果就是没有影响力。
至于,瞎做把品牌搞得模糊,甚至搞出危机;不做,没有影响力,无人问津;二者谁更惨一些,很难评。我倾向于“坏名声,也是名声”。先有关注,有兴趣,再有开口说话的机会。
许多初创公司对品牌有误解:一想到品牌就想到高昂的广告费、华丽的VI设计和大规模的公关活动。 这是把“品牌表现”等同于“品牌本质”。
一方面,作为普通受众很多时候是站在门外,事后看品牌,看到的基本是出街的大品牌,大制作。结果导向,以至于最后只能看到露在外面的一点点。
另一方面,科技行业的创业者大多背景光鲜亮丽,创业之前所在的机构让他们看过“好东西”“大家伙”。从0到1的紧巴的日子是没有过过的。
那在资源相对匮乏的初创期,品牌的核心是什么?
对于客户和合作伙伴来说,当两个不知名的产品摆在面前时,那个看起来更专业、沟通更清晰、价值观更吸引人的品牌,会天然获得更多信任。这降低了客户的决策成本。尤其是在tob业务转化的过程中,需要多种品牌工具组合不断渗透、加强信任、加速转化。
对候选人来说,也一样。一个能清晰阐述愿景、使命和价值观的创始人,比酷炫的宣传片更能吸引到认同感强、为理想而非仅仅为薪水工作的早期核心成员。
小公司的PR策略是取巧,而不是军备竞赛。不花钱、少用人的办法有,但是对效果和效率要有预期。不能指望一毛不拔但可以做出千万级传播效果。这么想的话,你干脆买彩票好了。
PR领域的“不可能三角”是,低成本(时间+金钱),大效果,快出活。低成本品牌建设的效果是累积的、线性的,而非爆炸性的。它可能不会在明天带来100个新客户,但会在半年后让每一个新客户的获取成本降低10%,让优秀人才的入职率提升20%。
能不能等有钱了再来做PR?
你非要这样也可以,但前期没做,后期补课就很辛苦。
品牌资产就像水库,早期一砖一瓦地建设,后期在面临危机、竞争或需要快速增长时,才有水可放。比如海底捞和蜜雪冰城,比如小米和胖东来,前期在公众心里存点好感,在有危机来的时候,大家还能念着点你的好,会综合考虑。平时定存、零存,到期可以吃点利息,关键时刻可以整取一波。
而一个不注重品牌资产积累的公司,做什么都是散的,不说有没有效果,但每一次营销都是一次性的,成本肯定是很高的。
A7:首先,往外说之前,先想清楚自己要说啥。这部分,不花钱,但耗时间。形式可以是一个品牌基础文档,它不直接对外,却是所有对外沟通的准则。主要要明确这些内容:
定位:我们为【目标市场】提供【产品类别】,因为我们是唯一能【核心价值/独特优势】的公司。
核心信息屋:提炼3-5个支撑定位的核心信息点(如:技术领先、极致易用、客户成功)。所有对外内容(官网、公众号、销售话术)都应源于此。
打磨好的“创业故事”:准备好2分钟、5分钟、15分钟不同版本的故事。它应包含:为什么创立(使命驱动)-> 发现了什么巨大痛点 -> 我们如何与众不同地解决它 -> 我们对未来的愿景。这个故事用于面试、见早期客户、行业交流。
专业且统一的创始人/团队形象:在LinkedIn、行业论坛等专业平台,创始人应有一个完整、专业的个人主页,并持续输出与公司领域相关的专业见解。创始人形象的专业化,直接等同于公司形象的专业化。
价值观与品牌个性:定义品牌的“人格”(如:是专业的专家?是亲切的伙伴?是叛逆的先锋?)。这决定了沟通的“语气”和“态度”,确保从客服到CEO的言行一致。
其次,打造专业的官方渠道(官网和公众号)、准备核心介绍材料、打造产品演示案例。
官网是科技企业的品牌核心载体,需包含清晰的价值主张、产品解决方案和权威背书。BTW,做完官网以后,要稍微做下基础SEO自检:确保官网标题、描述、关键词经过基础优化,确保在搜索公司名和核心产品词时能清晰展示。免费的精准流量入口,不要白不要啊!不想自己检查,就花钱去搞。
介绍材料应准备不同(长度/形式)版本,适应不同受众的阅读习惯。
产品演示必须在场景中还原产品能力,让人直观感受技术实力。建议采用问答思维组织内容,解答目标受众的核心疑虑,而非一味灌输企业想说的话。暗线是FAQ,表现出来可以是系列文章、短图文、视频,实在不行就FAQ文档吧。
A8:最高明的危机管理,不是在危机发生后如何应对,而是在危机发生前就构建起品牌的“护城河”与“免疫系统”。
在Q7的品牌基础文档这一部的工作中,其实应该有bug自查这一环,核心信息、价值观、故事中有没有暴雷因子,暴雷概率多大,雷是什么层面的,出现了怎么处理……把危机扼杀在摇篮里,提前制定危机应对预案应提前制定,明确责任分工和沟通流程,有备无患永远是对的。
以及,日常就主动透明(看产品性质能不能实现吧),比如定期发布“用户意见改进清单”,主动暴露不完美,并展示改进过程。这会让用户在遇到问题时,更倾向于相信“这是一个会主动解决问题的公司”。
1,建立舆情监测系统。一旦出现负面评价,需快速评估影响范围,区分是个别问题还是系统性问题,有多严重,然后找到相应的策略。
2,应对危机时,态度比技巧更重要。科技企业应坦诚沟通,说明事实和解决方案,避免推诿责任。格局大一点,应该是能把批评者变成共建者,把别人的负面评价变成值得改进的建议。对于技术局限性,更应清晰说明,避免过度营销导致的期望落差。
3,危机真发生了,勇敢(承担责任,不要赖实习生/临时工)、真诚(不要说假话,要将心比心)、一致(前后矛盾就是把网友当傻子)是最管用的技巧。
A9:不止一次地被(技术背景的人,但你们信我真的没有偏见)问过如何评估品牌工作。
首先,我不得不说,品牌效果是一个你信则有,不信哪怕是说破天、真有用了,对方也觉得是TA产品牛逼的玩意儿。就跟审美差不多。
但我的位置,说这话,显得不客观。有“屁股决定脑袋”的嫌疑。
回过来说怎么评估这事儿,对方要的无非就是一个指标,回头你完事了,成不成,往里一套,正负加减终归能看出来这个工作效果。
但品牌人往往觉得“离谱他妈给离谱开门——离谱到家”。
我的观点是,指标可以有,但请放弃虚荣指标,转而建立与业务目标相匹配的评估体系,把指标更多的看成是标准行为和策略有没有跑偏的工具,而非生搬硬套、用来约束人的行为。
如果目标是融资,则重点监测投资机构关注度和约谈率;如果目标是获客,则应追踪销售线索数量和转化率。
数据监测是为了优化策略。通过分析哪些渠道和内容带来最佳效果,企业可以不断调整资源分配,提高品牌传播的ROI。
对于科技公司,品牌效果难以直接量化。品牌传播效果评估需结合短期和长期指标。短期可关注社交媒体互动率、搜索指数波动等;长期则应追踪品牌溢价能力、客户推荐度和招聘吸引力等。
销售线索中,主动提及品牌内容的比例是否增加?
招聘时,顶尖人才因认同公司愿景而加入的比例是否提升?
行业分析师和媒体在报道时,是否将你列为“创新领导者”?
合作伙伴是否更愿意主动寻求合作?
这些信号远比单纯的阅读量、点赞数更有价值。
A10:1号位/CEO/创始人必须是“首席品牌官”,是品牌故事的第一讲述者和最终责任人。如果实在不行,公司一定要有这么一个角色,建立新闻发言人制度,培养一个新闻发言人。
我当然理解很多(技术背景的)人,不愿意抛头露脸,不愿意讲不够准确的话,不愿意……
但我的观点是,人都自己的“不得不”。工作起来为i做e,都是很正常的事。但到了那个位置,我们都要学会职业化生存。那个站在台前叽里咕噜讲话的人,不是你个人xxx,而是xxx公司CXO。
但我要旗帜鲜明地否定用跟自己本色不贴合的“人设”。人装得了一时,装不了一辈子。还是要挖掘自己性格中可爱的一面,跟舆论贴合起来。那些不太讨喜欢的部分,要学会转化,或者干脆藏拙。
创始人的深度参与对品牌工作至关重要,尤其是对创业公司来说,这个“人”可能就是公司最大且唯一的资源了:
亲自定义叙事:是公司使命和愿景最权威的阐述者。
亲身参与传播:在重要场合(发布会、行业峰会)亲自站台,传递激情与信心。
对内赋能团队:让全公司理解并认同品牌价值,形成合力。
创始人的重视程度,决定了品牌在整个公司战略中的优先级和资源投入。
科技公司的品牌建设是一个系统工程,方方面面的问题肯定很多,但关关难过关关过。通过回答以上十个问题,科技企业不说可以立马构建清晰的品牌传播路径,但起码也能少踩一些坑。
在品牌建设路上,有意识比没意识好,早开始比晚开始好,有策略比没策略强,持续做比一时爆发更有效。我坚信投资品牌是资产而非消费,而且是能享受复利的资产。越是周期下行,越是有必要投资。
本文为作者独立观点,不代表鸟哥笔记立场,未经允许不得转载。
《鸟哥笔记版权及免责申明》 如对文章、图片、字体等版权有疑问,请点击 反馈举报
Powered by QINGMOB PTE. LTD. © 2010-2025 上海青墨信息科技有限公司 沪ICP备2021034055号-6

我们致力于提供一个高质量内容的交流平台。为落实国家互联网信息办公室“依法管网、依法办网、依法上网”的要求,为完善跟帖评论自律管理,为了保护用户创造的内容、维护开放、真实、专业的平台氛围,我们团队将依据本公约中的条款对注册用户和发布在本平台的内容进行管理。平台鼓励用户创作、发布优质内容,同时也将采取必要措施管理违法、侵权或有其他不良影响的网络信息。
一、根据《网络信息内容生态治理规定》《中华人民共和国未成年人保护法》等法律法规,对以下违法、不良信息或存在危害的行为进行处理。
1. 违反法律法规的信息,主要表现为:
1)反对宪法所确定的基本原则;
2)危害国家安全,泄露国家秘密,颠覆国家政权,破坏国家统一,损害国家荣誉和利益;
3)侮辱、滥用英烈形象,歪曲、丑化、亵渎、否定英雄烈士事迹和精神,以侮辱、诽谤或者其他方式侵害英雄烈士的姓名、肖像、名誉、荣誉;
4)宣扬恐怖主义、极端主义或者煽动实施恐怖活动、极端主义活动;
5)煽动民族仇恨、民族歧视,破坏民族团结;
6)破坏国家宗教政策,宣扬邪教和封建迷信;
7)散布谣言,扰乱社会秩序,破坏社会稳定;
8)宣扬淫秽、色情、赌博、暴力、凶杀、恐怖或者教唆犯罪;
9)煽动非法集会、结社、游行、示威、聚众扰乱社会秩序;
10)侮辱或者诽谤他人,侵害他人名誉、隐私和其他合法权益;
11)通过网络以文字、图片、音视频等形式,对未成年人实施侮辱、诽谤、威胁或者恶意损害未成年人形象进行网络欺凌的;
12)危害未成年人身心健康的;
13)含有法律、行政法规禁止的其他内容;
2. 不友善:不尊重用户及其所贡献内容的信息或行为。主要表现为:
1)轻蔑:贬低、轻视他人及其劳动成果;
2)诽谤:捏造、散布虚假事实,损害他人名誉;
3)嘲讽:以比喻、夸张、侮辱性的手法对他人或其行为进行揭露或描述,以此来激怒他人;
4)挑衅:以不友好的方式激怒他人,意图使对方对自己的言论作出回应,蓄意制造事端;
5)羞辱:贬低他人的能力、行为、生理或身份特征,让对方难堪;
6)谩骂:以不文明的语言对他人进行负面评价;
7)歧视:煽动人群歧视、地域歧视等,针对他人的民族、种族、宗教、性取向、性别、年龄、地域、生理特征等身份或者归类的攻击;
8)威胁:许诺以不良的后果来迫使他人服从自己的意志;
3. 发布垃圾广告信息:以推广曝光为目的,发布影响用户体验、扰乱本网站秩序的内容,或进行相关行为。主要表现为:
1)多次发布包含售卖产品、提供服务、宣传推广内容的垃圾广告。包括但不限于以下几种形式:
2)单个帐号多次发布包含垃圾广告的内容;
3)多个广告帐号互相配合发布、传播包含垃圾广告的内容;
4)多次发布包含欺骗性外链的内容,如未注明的淘宝客链接、跳转网站等,诱骗用户点击链接
5)发布大量包含推广链接、产品、品牌等内容获取搜索引擎中的不正当曝光;
6)购买或出售帐号之间虚假地互动,发布干扰网站秩序的推广内容及相关交易。
7)发布包含欺骗性的恶意营销内容,如通过伪造经历、冒充他人等方式进行恶意营销;
8)使用特殊符号、图片等方式规避垃圾广告内容审核的广告内容。
4. 色情低俗信息,主要表现为:
1)包含自己或他人性经验的细节描述或露骨的感受描述;
2)涉及色情段子、两性笑话的低俗内容;
3)配图、头图中包含庸俗或挑逗性图片的内容;
4)带有性暗示、性挑逗等易使人产生性联想;
5)展现血腥、惊悚、残忍等致人身心不适;
6)炒作绯闻、丑闻、劣迹等;
7)宣扬低俗、庸俗、媚俗内容。
5. 不实信息,主要表现为:
1)可能存在事实性错误或者造谣等内容;
2)存在事实夸大、伪造虚假经历等误导他人的内容;
3)伪造身份、冒充他人,通过头像、用户名等个人信息暗示自己具有特定身份,或与特定机构或个人存在关联。
6. 传播封建迷信,主要表现为:
1)找人算命、测字、占卜、解梦、化解厄运、使用迷信方式治病;
2)求推荐算命看相大师;
3)针对具体风水等问题进行求助或咨询;
4)问自己或他人的八字、六爻、星盘、手相、面相、五行缺失,包括通过占卜方法问婚姻、前程、运势,东西宠物丢了能不能找回、取名改名等;
7. 文章标题党,主要表现为:
1)以各种夸张、猎奇、不合常理的表现手法等行为来诱导用户;
2)内容与标题之间存在严重不实或者原意扭曲;
3)使用夸张标题,内容与标题严重不符的。
8.「饭圈」乱象行为,主要表现为:
1)诱导未成年人应援集资、高额消费、投票打榜
2)粉丝互撕谩骂、拉踩引战、造谣攻击、人肉搜索、侵犯隐私
3)鼓动「饭圈」粉丝攀比炫富、奢靡享乐等行为
4)以号召粉丝、雇用网络水军、「养号」形式刷量控评等行为
5)通过「蹭热点」、制造话题等形式干扰舆论,影响传播秩序
9. 其他危害行为或内容,主要表现为:
1)可能引发未成年人模仿不安全行为和违反社会公德行为、诱导未成年人不良嗜好影响未成年人身心健康的;
2)不当评述自然灾害、重大事故等灾难的;
3)美化、粉饰侵略战争行为的;
4)法律、行政法规禁止,或可能对网络生态造成不良影响的其他内容。
二、违规处罚
本网站通过主动发现和接受用户举报两种方式收集违规行为信息。所有有意的降低内容质量、伤害平台氛围及欺凌未成年人或危害未成年人身心健康的行为都是不能容忍的。
当一个用户发布违规内容时,本网站将依据相关用户违规情节严重程度,对帐号进行禁言 1 天、7 天、15 天直至永久禁言或封停账号的处罚。当涉及欺凌未成年人、危害未成年人身心健康、通过作弊手段注册、使用帐号,或者滥用多个帐号发布违规内容时,本网站将加重处罚。
三、申诉
随着平台管理经验的不断丰富,本网站出于维护本网站氛围和秩序的目的,将不断完善本公约。
如果本网站用户对本网站基于本公约规定做出的处理有异议,可以通过「建议反馈」功能向本网站进行反馈。
(规则的最终解释权归属本网站所有)