很可惜 T 。T 您现在还不是作者身份,不能自主发稿哦~
如有投稿需求,请把文章发送到邮箱tougao@appcpx.com,一经录用会有专人和您联系
咨询如何成为春羽作者请联系:鸟哥笔记小羽毛(ngbjxym)
2021年11月1日,《个人信息保护法》正式落地施行。在促进个人信息保护和数字经济发展的同时,《个人信息保护法》的实施,也对App开发者们提出了一些新的要求。
在此背景下,本文将结合最新的法律法规及行业标准要求 ,对App个人信息保护的要点进行梳理,帮助开发者们高效落实个人信息保护相关事宜。
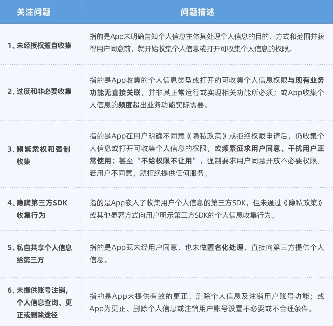
近年来,为保障个人信息安全,监管力度日益加大、监管标准日益趋严,相关主管部门对个人信息收集使用违规行为更是下重拳治理。为帮助大家高效落实个人信息保护工作,我们梳理了监管部门近期关注的重点问题,供大家参考:

个人信息的处理,是个人信息保护中最重要一环。在App处理个人信息过程中,如何更好地规范个人信息处理活动,促进个人信息合理利用,保障个人信息安全呢?
《个人信息保护法》中明确了个人信息处理者需要遵循的处理原则:合法、正当、必要和诚信,个人信息处理者不得通过误导、欺诈、胁迫等方式处理个人信息。在该原则的指引下,App应该怎么做?
首先,App须在征得用户自主选择同意后,才能处理个人信息。App不应将多项业务功能和权限打包,要求用户一揽子接受并授权同意。
其次,在个人信息处理目的、处理方式、收集范围、保存期限等方面,App都需要满足“最小影响、最小范围、最短时间”的要求:
个人信息处理应当具有明确、合理的目的,并与处理目的直接相关,采取对个人信息影响权益最小的方式
收集个人信息, 应当限于实现处理目的的最小范围,不得过度收集个人信息
除法律、行政法规另有规定外,个人信息的保存期限应当为实现处理目的所必要的最短时间
只有在具有特定的目的和充分的必要性,并采取严格保护措施的情形下,个人信息处理者方可处理敏感个人信息
此外,App还须对自身信息处理行为的目的正当性与处理必要性进行充分说明,明确提供基本功能服务所必须收集的个人信息范围,并与业务部门及时沟通调整实际收集个人信息的范围。
《个人信息保护法》强调对于个人信息主体权益的保护,个人除了具有对其个人信息的处理享有知情权、决定权外,还有权限制或者拒绝他人对其个人信息进行处理,包括知悉个人信息处理规则和处理事项、同意和撤回同意,以及个人信息的查询、复制、更正、删除、拒绝、携带、转移等。
App可通过以下方式,满足《个人信息保护法》下对个人信息主体权益的高保护要求:
提供“便捷”的拒绝方式,为用户提供退出或关闭个性化展示模式的选项
提供“便捷”的撤回同意方式,包括但不限于将撤回的按钮置于醒目的位置,与“同意”的选项相对应,给与对应撤回的选项等等,其困难程度不能高于“同意”的方式
建立便捷的个人行使权利的申请受理和处理机制。拒绝个人行使权利的请求的,应当说明理由
个保法第七条规定“处理个人信息应当遵循公开、透明原则,公开个人信息处理规则,明示处理的目的、方式和范围”,要满足以上要求,App首先需要制定一份《隐私政策》。
隐私政策是否合规,是衡量App个人信息处理是否合规的关键因素之一。那App开发者们如何制定一份完整且规范的《隐私政策》呢?以下8条内容必不可少:
App开发者或运营者的基本情况,包括主体身份、联系方式;
处理个人信息的业务功能,以及各业务功能分别处理的个人信息类型。涉及个人敏感信息的,需明确标识或突出显示;
个人信息处理方式、存储期限、涉及数据出境情况等个人信息处理规则;
对外共享、转让、公开披露个人信息的目的,涉及的个人信息类型,接收个人信息的第三方类型,以及各自的安全和法律责任;
个人信息主体的权利和实现机制,如查询方法、更正方法、删除方法、注销账户的方法、撤回授权同意的方法、获取个人信息副本的方法、对信息系统自动决策结果进行投诉的方法等;
提供个人信息后可能存在的安全风险,及不提供个人信息可能产生的影响;
遵循的个人信息安全基本原则,具备的数据安全能力,以及采取的个人信息安全保护措施,必要时可公开数据安全和个人信息保护相关的合规证明;
处理个人信息主体询问、投诉的渠道和机制,以及外部纠纷解决机构及联络方式。
作为广大开发者信赖的伙伴,个推一直高度重视用户个人信息保护、数据合规及数据安全问题。为帮助 App 开发者更好地落实个人信息保护,我们梳理了App使用个推SDK时的要点,供大家参考:
1. 在使用个推SDK产品时,开发者需在App《隐私政策》的 “与授权合作伙伴共享”条款中,将用户隐私政策加入其中,并向终端用户逐一明示您嵌入的SDK处理个人信息的目的、方式和范围。
2. 您应确保在App首次运行时通过明显方式提示终端用户阅读您的《隐私政策》并取得终端用户的合法授权后,再初始化SDK进行信息处理。
为了更及时高效地落实合规要求,我们建议各位开发者充分了解现有以及陆续将发布的有关个人信息保护的法律、法规、政策、标准等,并及时开展自查、规范调整,高效落实个人信息保护工作。
-END-
本文为作者独立观点,不代表鸟哥笔记立场,未经允许不得转载。
《鸟哥笔记版权及免责申明》 如对文章、图片、字体等版权有疑问,请点击 反馈举报
Powered by QINGMOB PTE. LTD. © 2010-2025 上海青墨信息科技有限公司 沪ICP备2021034055号-6

我们致力于提供一个高质量内容的交流平台。为落实国家互联网信息办公室“依法管网、依法办网、依法上网”的要求,为完善跟帖评论自律管理,为了保护用户创造的内容、维护开放、真实、专业的平台氛围,我们团队将依据本公约中的条款对注册用户和发布在本平台的内容进行管理。平台鼓励用户创作、发布优质内容,同时也将采取必要措施管理违法、侵权或有其他不良影响的网络信息。
一、根据《网络信息内容生态治理规定》《中华人民共和国未成年人保护法》等法律法规,对以下违法、不良信息或存在危害的行为进行处理。
1. 违反法律法规的信息,主要表现为:
1)反对宪法所确定的基本原则;
2)危害国家安全,泄露国家秘密,颠覆国家政权,破坏国家统一,损害国家荣誉和利益;
3)侮辱、滥用英烈形象,歪曲、丑化、亵渎、否定英雄烈士事迹和精神,以侮辱、诽谤或者其他方式侵害英雄烈士的姓名、肖像、名誉、荣誉;
4)宣扬恐怖主义、极端主义或者煽动实施恐怖活动、极端主义活动;
5)煽动民族仇恨、民族歧视,破坏民族团结;
6)破坏国家宗教政策,宣扬邪教和封建迷信;
7)散布谣言,扰乱社会秩序,破坏社会稳定;
8)宣扬淫秽、色情、赌博、暴力、凶杀、恐怖或者教唆犯罪;
9)煽动非法集会、结社、游行、示威、聚众扰乱社会秩序;
10)侮辱或者诽谤他人,侵害他人名誉、隐私和其他合法权益;
11)通过网络以文字、图片、音视频等形式,对未成年人实施侮辱、诽谤、威胁或者恶意损害未成年人形象进行网络欺凌的;
12)危害未成年人身心健康的;
13)含有法律、行政法规禁止的其他内容;
2. 不友善:不尊重用户及其所贡献内容的信息或行为。主要表现为:
1)轻蔑:贬低、轻视他人及其劳动成果;
2)诽谤:捏造、散布虚假事实,损害他人名誉;
3)嘲讽:以比喻、夸张、侮辱性的手法对他人或其行为进行揭露或描述,以此来激怒他人;
4)挑衅:以不友好的方式激怒他人,意图使对方对自己的言论作出回应,蓄意制造事端;
5)羞辱:贬低他人的能力、行为、生理或身份特征,让对方难堪;
6)谩骂:以不文明的语言对他人进行负面评价;
7)歧视:煽动人群歧视、地域歧视等,针对他人的民族、种族、宗教、性取向、性别、年龄、地域、生理特征等身份或者归类的攻击;
8)威胁:许诺以不良的后果来迫使他人服从自己的意志;
3. 发布垃圾广告信息:以推广曝光为目的,发布影响用户体验、扰乱本网站秩序的内容,或进行相关行为。主要表现为:
1)多次发布包含售卖产品、提供服务、宣传推广内容的垃圾广告。包括但不限于以下几种形式:
2)单个帐号多次发布包含垃圾广告的内容;
3)多个广告帐号互相配合发布、传播包含垃圾广告的内容;
4)多次发布包含欺骗性外链的内容,如未注明的淘宝客链接、跳转网站等,诱骗用户点击链接
5)发布大量包含推广链接、产品、品牌等内容获取搜索引擎中的不正当曝光;
6)购买或出售帐号之间虚假地互动,发布干扰网站秩序的推广内容及相关交易。
7)发布包含欺骗性的恶意营销内容,如通过伪造经历、冒充他人等方式进行恶意营销;
8)使用特殊符号、图片等方式规避垃圾广告内容审核的广告内容。
4. 色情低俗信息,主要表现为:
1)包含自己或他人性经验的细节描述或露骨的感受描述;
2)涉及色情段子、两性笑话的低俗内容;
3)配图、头图中包含庸俗或挑逗性图片的内容;
4)带有性暗示、性挑逗等易使人产生性联想;
5)展现血腥、惊悚、残忍等致人身心不适;
6)炒作绯闻、丑闻、劣迹等;
7)宣扬低俗、庸俗、媚俗内容。
5. 不实信息,主要表现为:
1)可能存在事实性错误或者造谣等内容;
2)存在事实夸大、伪造虚假经历等误导他人的内容;
3)伪造身份、冒充他人,通过头像、用户名等个人信息暗示自己具有特定身份,或与特定机构或个人存在关联。
6. 传播封建迷信,主要表现为:
1)找人算命、测字、占卜、解梦、化解厄运、使用迷信方式治病;
2)求推荐算命看相大师;
3)针对具体风水等问题进行求助或咨询;
4)问自己或他人的八字、六爻、星盘、手相、面相、五行缺失,包括通过占卜方法问婚姻、前程、运势,东西宠物丢了能不能找回、取名改名等;
7. 文章标题党,主要表现为:
1)以各种夸张、猎奇、不合常理的表现手法等行为来诱导用户;
2)内容与标题之间存在严重不实或者原意扭曲;
3)使用夸张标题,内容与标题严重不符的。
8.「饭圈」乱象行为,主要表现为:
1)诱导未成年人应援集资、高额消费、投票打榜
2)粉丝互撕谩骂、拉踩引战、造谣攻击、人肉搜索、侵犯隐私
3)鼓动「饭圈」粉丝攀比炫富、奢靡享乐等行为
4)以号召粉丝、雇用网络水军、「养号」形式刷量控评等行为
5)通过「蹭热点」、制造话题等形式干扰舆论,影响传播秩序
9. 其他危害行为或内容,主要表现为:
1)可能引发未成年人模仿不安全行为和违反社会公德行为、诱导未成年人不良嗜好影响未成年人身心健康的;
2)不当评述自然灾害、重大事故等灾难的;
3)美化、粉饰侵略战争行为的;
4)法律、行政法规禁止,或可能对网络生态造成不良影响的其他内容。
二、违规处罚
本网站通过主动发现和接受用户举报两种方式收集违规行为信息。所有有意的降低内容质量、伤害平台氛围及欺凌未成年人或危害未成年人身心健康的行为都是不能容忍的。
当一个用户发布违规内容时,本网站将依据相关用户违规情节严重程度,对帐号进行禁言 1 天、7 天、15 天直至永久禁言或封停账号的处罚。当涉及欺凌未成年人、危害未成年人身心健康、通过作弊手段注册、使用帐号,或者滥用多个帐号发布违规内容时,本网站将加重处罚。
三、申诉
随着平台管理经验的不断丰富,本网站出于维护本网站氛围和秩序的目的,将不断完善本公约。
如果本网站用户对本网站基于本公约规定做出的处理有异议,可以通过「建议反馈」功能向本网站进行反馈。
(规则的最终解释权归属本网站所有)