很可惜 T 。T 您现在还不是作者身份,不能自主发稿哦~
如有投稿需求,请把文章发送到邮箱tougao@appcpx.com,一经录用会有专人和您联系
咨询如何成为春羽作者请联系:鸟哥笔记小羽毛(ngbjxym)
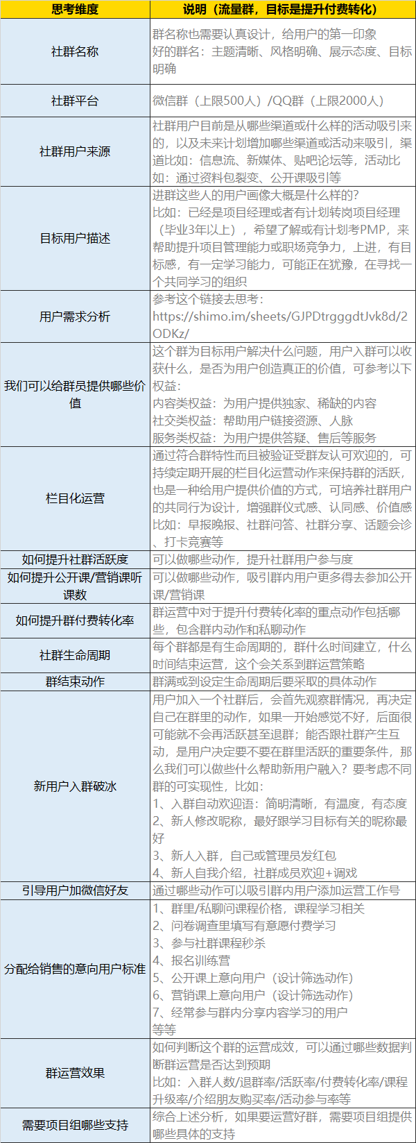
2020年疫情过后私域流量的风潮开始席卷各个行业,但大多数企业摸索到现在也没有搭建起自己的私域模型
浩东建议,与其花大力气研究如何做好私域,倒不如先想想把最基础的引流群运营好,掌握了初始流量的运营方法,一样可以稳定持续的产出业绩
引流群是一个入群门槛相对较低,甚至0门槛的一类社群,很多企业通常用来储蓄流量,以便更好的触达客户,仅作为一个触点工具使用,80%的社群通常都会很快死掉,无论如何激活,触达都没有效果,看似几千人的社群用户,实则转化效果很低!
那应该如何运营引流群才能持续创造业绩和长期效应呢?
分享一个百试不爽的TOC端高客单价产品社群搭建指南,100%能够提升产品销售
以下我会以成人职业教育为例套用方法论
建群的目的肯定是销售自家的产品,所以运营人员第一要素是先从产品切入,去匹配相对精准的客户人群,只有在前端将潜在客户引流进来才能大大提升后期的运营效果
这里以成人编程类课程为例:一款JAVA全栈开发课程,主打的核心卖点是“帮助编程小白通过学习JAVA达成就业高薪,学成就业推荐”,那么对应就应该是找到目标人群,所以在此之前需要先更细化的分析用户画像
经过市场调研和用户调研,我们得出目前对课程产品匹配的人群画像如下
年龄:20-28岁
人群划分:在校大学生、初入职场1-5年
目标用户描述:目前正在考虑转行、入行或是想提升额外个人技能,对学习JAVA编程有兴趣,有学习欲望,对于工作有些迷茫,可能正在犹豫,期望能找到一个有共同目标的群体一起努力,想先学习基础内容然后在进一步明确自己的下一步方向(是否要继续学,怎么学?)
用户进群目的:
1、想初次体验JAVA并掌握基础内容,看看是否适合自己
2、想通过学习JAVA明确学习/择业方向,走上职场快车道
3、解决一些其他困惑(如英语0基础能不能学,在职有没有时间学等等)
这里我们就经过分析明白用户群体的背景、目的调研了,增长组同学根据这个画像进行用户拉新(这里就不多赘述拉新方式,后期再持续分享)
社群运营并不是仅仅把用户留在群里,而是需要跟用户建立更多的触点,最终利用社群这个场景进行分层/转化,达成销售目的
所以要规划好基于社群的销转路径,才能针对性的设计用户旅程,开展转化和长期效应


课程顾问:职业规划、课程介绍、筛选意向、客户关单
运营服务号:社群运营、售前服务、用户培育、意向输出、持续导流至流量池
服务号:用户培育、分层导流、裂变拉新
IP号(教培行业基本是某个讲师):专业内容产出、朋友圈运营、提升信任
1、想初次体验JAVA并掌握基础内容,看看是否适合自己
2、想通过学习JAVA明确学习/择业方向,走上职场快车道
3、解决一些其他困惑(如英语0基础能不能学,在职有没有时间学等等)
1、行业前景:行业实时热点、发展前景等文章
2、信任增强:学员转行成功案例、学员学习好评、就业战报
3、欲望调动:高薪内推岗位信息、高薪学员经验分享
4、干货分享:直播公开课、基础答疑服务、短视频等

1、训练营:存量低价的训练营,利用3-5的课程及服务让学员体验课程内容,感受到超值的服务,进步感、获得感、群氛围的烘托,从中不断获得学习的啊哈时刻,从而进行转化
2、营销课:不断借助营销直播课来放大课程产品价值,展现成功案例,最终利用课程促销活动关单,当晚跟进成交效果最佳
3、社群表单:社群中日常调研,获取用户反馈的同时能得知用户的需求,从而筛选出意向客户
4、促销活动:借助节气开展促销活动,利用秒杀、快闪群、拼团等方式筛选高意向客户,达成成交
5、日常产出:朋友圈运营、社群种草等方式持续产出意向客户


我本身是在线教育的运营人,所以举的例子都是在自己操盘过的课程产品类型的活动
但是方法论和思维方式是可以提炼套用在其他产品上的
总结其实就是以下几点
1、通过市场调研输出产品,或者通过产品去定位目标人群
2、设计用户转化路径,防流失、可激活、可种草、可增强信任感、可增加触点
3、分析目标人群痛点,针对性设计内容矩阵,灌输品牌、产品概念
4、根据产品属性衡量用户活跃(什么才算真活跃)
5、有节奏有计划的设计成交环节
每个岗位都应该去了解业务流程中的全流程环节,这样才能从全局视角去看待自身的业务,即使是一个社群执行的岗位,也能更好起到承上启下的作用
本文为作者独立观点,不代表鸟哥笔记立场,未经允许不得转载。
《鸟哥笔记版权及免责申明》 如对文章、图片、字体等版权有疑问,请点击 反馈举报
Powered by QINGMOB PTE. LTD. © 2010-2025 上海青墨信息科技有限公司 沪ICP备2021034055号-6

我们致力于提供一个高质量内容的交流平台。为落实国家互联网信息办公室“依法管网、依法办网、依法上网”的要求,为完善跟帖评论自律管理,为了保护用户创造的内容、维护开放、真实、专业的平台氛围,我们团队将依据本公约中的条款对注册用户和发布在本平台的内容进行管理。平台鼓励用户创作、发布优质内容,同时也将采取必要措施管理违法、侵权或有其他不良影响的网络信息。
一、根据《网络信息内容生态治理规定》《中华人民共和国未成年人保护法》等法律法规,对以下违法、不良信息或存在危害的行为进行处理。
1. 违反法律法规的信息,主要表现为:
1)反对宪法所确定的基本原则;
2)危害国家安全,泄露国家秘密,颠覆国家政权,破坏国家统一,损害国家荣誉和利益;
3)侮辱、滥用英烈形象,歪曲、丑化、亵渎、否定英雄烈士事迹和精神,以侮辱、诽谤或者其他方式侵害英雄烈士的姓名、肖像、名誉、荣誉;
4)宣扬恐怖主义、极端主义或者煽动实施恐怖活动、极端主义活动;
5)煽动民族仇恨、民族歧视,破坏民族团结;
6)破坏国家宗教政策,宣扬邪教和封建迷信;
7)散布谣言,扰乱社会秩序,破坏社会稳定;
8)宣扬淫秽、色情、赌博、暴力、凶杀、恐怖或者教唆犯罪;
9)煽动非法集会、结社、游行、示威、聚众扰乱社会秩序;
10)侮辱或者诽谤他人,侵害他人名誉、隐私和其他合法权益;
11)通过网络以文字、图片、音视频等形式,对未成年人实施侮辱、诽谤、威胁或者恶意损害未成年人形象进行网络欺凌的;
12)危害未成年人身心健康的;
13)含有法律、行政法规禁止的其他内容;
2. 不友善:不尊重用户及其所贡献内容的信息或行为。主要表现为:
1)轻蔑:贬低、轻视他人及其劳动成果;
2)诽谤:捏造、散布虚假事实,损害他人名誉;
3)嘲讽:以比喻、夸张、侮辱性的手法对他人或其行为进行揭露或描述,以此来激怒他人;
4)挑衅:以不友好的方式激怒他人,意图使对方对自己的言论作出回应,蓄意制造事端;
5)羞辱:贬低他人的能力、行为、生理或身份特征,让对方难堪;
6)谩骂:以不文明的语言对他人进行负面评价;
7)歧视:煽动人群歧视、地域歧视等,针对他人的民族、种族、宗教、性取向、性别、年龄、地域、生理特征等身份或者归类的攻击;
8)威胁:许诺以不良的后果来迫使他人服从自己的意志;
3. 发布垃圾广告信息:以推广曝光为目的,发布影响用户体验、扰乱本网站秩序的内容,或进行相关行为。主要表现为:
1)多次发布包含售卖产品、提供服务、宣传推广内容的垃圾广告。包括但不限于以下几种形式:
2)单个帐号多次发布包含垃圾广告的内容;
3)多个广告帐号互相配合发布、传播包含垃圾广告的内容;
4)多次发布包含欺骗性外链的内容,如未注明的淘宝客链接、跳转网站等,诱骗用户点击链接
5)发布大量包含推广链接、产品、品牌等内容获取搜索引擎中的不正当曝光;
6)购买或出售帐号之间虚假地互动,发布干扰网站秩序的推广内容及相关交易。
7)发布包含欺骗性的恶意营销内容,如通过伪造经历、冒充他人等方式进行恶意营销;
8)使用特殊符号、图片等方式规避垃圾广告内容审核的广告内容。
4. 色情低俗信息,主要表现为:
1)包含自己或他人性经验的细节描述或露骨的感受描述;
2)涉及色情段子、两性笑话的低俗内容;
3)配图、头图中包含庸俗或挑逗性图片的内容;
4)带有性暗示、性挑逗等易使人产生性联想;
5)展现血腥、惊悚、残忍等致人身心不适;
6)炒作绯闻、丑闻、劣迹等;
7)宣扬低俗、庸俗、媚俗内容。
5. 不实信息,主要表现为:
1)可能存在事实性错误或者造谣等内容;
2)存在事实夸大、伪造虚假经历等误导他人的内容;
3)伪造身份、冒充他人,通过头像、用户名等个人信息暗示自己具有特定身份,或与特定机构或个人存在关联。
6. 传播封建迷信,主要表现为:
1)找人算命、测字、占卜、解梦、化解厄运、使用迷信方式治病;
2)求推荐算命看相大师;
3)针对具体风水等问题进行求助或咨询;
4)问自己或他人的八字、六爻、星盘、手相、面相、五行缺失,包括通过占卜方法问婚姻、前程、运势,东西宠物丢了能不能找回、取名改名等;
7. 文章标题党,主要表现为:
1)以各种夸张、猎奇、不合常理的表现手法等行为来诱导用户;
2)内容与标题之间存在严重不实或者原意扭曲;
3)使用夸张标题,内容与标题严重不符的。
8.「饭圈」乱象行为,主要表现为:
1)诱导未成年人应援集资、高额消费、投票打榜
2)粉丝互撕谩骂、拉踩引战、造谣攻击、人肉搜索、侵犯隐私
3)鼓动「饭圈」粉丝攀比炫富、奢靡享乐等行为
4)以号召粉丝、雇用网络水军、「养号」形式刷量控评等行为
5)通过「蹭热点」、制造话题等形式干扰舆论,影响传播秩序
9. 其他危害行为或内容,主要表现为:
1)可能引发未成年人模仿不安全行为和违反社会公德行为、诱导未成年人不良嗜好影响未成年人身心健康的;
2)不当评述自然灾害、重大事故等灾难的;
3)美化、粉饰侵略战争行为的;
4)法律、行政法规禁止,或可能对网络生态造成不良影响的其他内容。
二、违规处罚
本网站通过主动发现和接受用户举报两种方式收集违规行为信息。所有有意的降低内容质量、伤害平台氛围及欺凌未成年人或危害未成年人身心健康的行为都是不能容忍的。
当一个用户发布违规内容时,本网站将依据相关用户违规情节严重程度,对帐号进行禁言 1 天、7 天、15 天直至永久禁言或封停账号的处罚。当涉及欺凌未成年人、危害未成年人身心健康、通过作弊手段注册、使用帐号,或者滥用多个帐号发布违规内容时,本网站将加重处罚。
三、申诉
随着平台管理经验的不断丰富,本网站出于维护本网站氛围和秩序的目的,将不断完善本公约。
如果本网站用户对本网站基于本公约规定做出的处理有异议,可以通过「建议反馈」功能向本网站进行反馈。
(规则的最终解释权归属本网站所有)